Skip to main content
Skip to main navigation menu
Skip to site footer
Open Menu
Home
Current
Archives
Editorial Board
About
About the Journal
Submissions
Publication Ethics and Policies
Instructions for authors
Guidlines for editors and reviewers
Peer review process
Journal Metrics
Privacy Statement
Indexing
Office
Contact
Search
Register
Login
Home
/
Archives
/
Vol. 13 No. 3 (2025): July-September issue
Vol. 13 No. 3 (2025): July-September issue
Published:
2025-07-01
DEEP LEARNED FEATURE TECHNIQUE FOR HUMAN ACTION RECOGNITION IN THE MILITARY USING NEURAL NETWORK CLASSIFIER
Adeola O. Kolawole, Martins E. Irhebhude, Philip O. Odion
279-292
PDF
HTML
COMPARATIVE ANALYSIS OF GROWTH PERFORMANCE AND PROXIMATE BODY COMPOSITION IN Hypophthalmichthys molitrix AND Labeo rohita FED DIET WITH RICE PROTEIN MEAL
Ansa Maqbool, Ayesha Latif, Rena Fatima, Farkhanda Asad, Salma Sultana, Saba Naseer, Aiman Nadeem, Rfia jamal, Zunaira Shaheen
293-300
PDF
HTML
DNA BARCODING OF Adansonia digitata USING MULTI-LOCI GENE REGIONS (ITS, rbcL, rpoC1 and psbA-trnH)
Abdulkareem, K. A., Ajibade, Y. A, Yusuff, R. A, Bello, A, Sidiq, K. O, Olayinka, B. U, Lateef, A. A, Kareem, I, Danzaki, M. M
301-313
PDF
HTML
ROLE OF ALGAE AND SEAWEED EXTRACT AS BIO-FERTILIZER IN IMPROVING GROWTH, YIELD, AND YIELD COMPONENTS OF ROSELLE (Hibiscus sabdariffa L.)
Rabar F. Salih
314-319
PDF
HTML
A NOVEL VITBILSTM DEEP LEARNING FRAMEWORK FOR BRAIN HEMORRHAGE PREDICTION USING CT BRAIN IMAGES
Delveen Luqman Abd Alnabi
320-332
PDF
HTML
ADVANCEMENTS IN TRANSFER LEARNING: A COMPREHENSIVE REVIEW OF NOVEL APPROACHES FOR MRI BRAIN IMAGE DIAGNOSIS
Diyar Waysi Naaman, Berivan Tahir Ahmed, Hajar Maseeh Yasin
333-341
PDF
HTML
A HYBRID APPROACH FOR MALARIA CLASSIFICATION USING CNN-BASED FEATURE EXTRACTION AND TRADITIONAL MACHINE LEARNING CLASSIFIERS
Omar M. Ahmed, Walat A. Ahmed, Bafreen N. Mohammed, Asaad Kh. Ibrahim
342-347
PDF
HTML
ON NIL-SYMMETRIC RINGS AND MODULES SKEWED BY RING ENDOMORPHISM
Ibrahim Adnan Mustafa, Chenar Abdulkareem Ahmed
348-356
PDF
HTML
PROTECTIVE ROLES OF Lactuca serriola AND Glycyrrhiza glabra ON ETHYLENE GLYCOL INDUCED UROLITHIASIS IN MALE ALBINO RATS (Rattus norvegicus)
Sarbast A. Mahmud, Imad T. Abdulla, Aveen R. Khdhr, Khalid Q. Gardi
357-366
PDF
HTML
CARDIOVASCULAR BIOMARKERS, TYG INDEX AND TG/HDL-C RATIO IN SUBCLINICAL HYPOTHYROIDISM PATIENTS
Barhav I. Abdullah , Sherwan F. Salih
367-373
PDF
HTML
THE SYNTHESIS, CHARACTERIZATION, DFT-OPTIMIZATION, BIOLOGICAL ASSAYS, AND HEAVY METAL STUDIES OF A NEW TETRA DENTATE DERIVATIVE LIGAND AND ITS COMPLEXES
Kwestan Namiq Aziz , Eman Ibrahim Alsalihi
374-387
PDF
HTML
PHYTOREMEDIATION POTENTIAL OF Catalpa bignonioides IN CRUDE OIL-CONTAMINATED SOILS: EVIDENCE FROM DUHOK, KURDISTAN REGION
Dereen Jaladet Albeyboni, Bayan Hazim Ahmed, Ramadhan Omer Hussain
388-399
PDF
HTML
ADOMIAN DECOMPOSITION METHOD AND VARIATIONAL ITERATION METHOD FOR SOLVING SASA-SATSUMA EQUATION
Knier A. Salih, Saad A. Manaa
400-407
PDF
HTML
EVALUATION OF OXIDATIVE STRESS, ANTIOXIDANT DEFENSES, AND BIOCHEMICAL DYSREGULATION IN OBESE VS. NON-OBESE ADULT MALES
Sozdar Ayoub Adil, Lina Yousif Mohammed
408-415
PDF
HTML
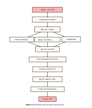
INTEGRATING CNN AND DICTIONARY MECHANISMS FOR EFFECTIVE LOOP CLOSURE DETECTION
Ayda Mohammed Sharif, Sadegh Abdollah Aminifar
416-425
PDF
HTML
STUDY OF SOME PHYSICAL PROPERTIES OF BRIQUETTES FROM DIFFERENT FOREST WOODY BIOMASS COLLECTIONS IN KURDISTAN REGION OF IRAQ
Dilgash Fayeq Yaseen, Aree Adel Abdulqader, Ahmed Saieed Abdulla
426-434
PDF
HTML
FORMULATION AND OPTIMIZATION OF DOMPERIDONE-LOADED LIQUID SNEDDS: CHARACTERIZATION AND IN-VITRO EVALUATION
Sara Taha Rasool , Adnan Burhan Qader
435-447
PDF
HTML
Make a Submission
News & Announcement
Author Guidelines
Peer Review
Reviewers
Focus and Scope
Publication Ethics
Copyright Notice
Author(s) Fee
Plagiarism and AI Policy
Science journal of University of Zakho
p-ISSN: 2663-628X,
e-ISSN: 2663-6298
DOI:
doi.org/10.25271/sjuoz
Download Article Template
Indexing / Member in
Read More about indexing
Information
For Readers
For Authors
For Librarians
Most Read Articles
DEEP LEARNED FEATURE TECHNIQUE FOR HUMAN ACTION RECOGNITION IN THE MILITARY USING NEURAL NETWORK CLASSIFIER
306
One-Pot Synthesis, Pharmacological Evaluation, Docking Study, and DFT Calculations for Selected Imidazolidine-2,4-Diones
300
The Kurdish Language Corpus: State of the Art
262
The Zero Divisor Graph of the Ring Zqp.
230
Applying the Binary Logistic Regression Analysis on The Medical Data
223
Keywords
Time to first decision (10-20) days
Current Issue
Browse
Developed By
Open Journal Systems